Контекстная реклама работает хорошо. Масштабирование интернет-магазина с 500.000₽ до 1.000.000₽ рекламного бюджета в месяц

Бренд женских сумок и аксессуаров Aprellshop, более 500 товарных позиции, средний чек 12.000₽. Магазин находится в СПб доставка по РФ.
Исходные данные:
  • Трафик: 60 000-80 000 посетителей в месяц;
  • Яндекс.Директ работает стабильно, но заявки дорогие;
  • Контекстом занимался маркетолог, но без активной оптимизации;
  • Отсутствует ежедневная отчетность;
Привет, я Ярослав, сооснователь агентства «Ярко!». В этом кейсе расскажу, как мы снизили цену заявки, увеличили окупаемость рекламы и масштабировали бюджет. Без воды — только работающие методы.

Аудит и медийный план

Формируем медийный план. Описываем, какие изменения дадут рост конверсии и как можно масштабировать бюджет.
Анализируем рекламный кабинет. Видим две проблемы:
  • Редкая оптимизация кампаний;
  • Отсутствует в работе часть эффективных инструментов;
Медиаплан на три месяца. Позитивный, средний и негативный прогноз.
Нашей команде доверили ведение контекстной рекламы “под ключ”: разработка стратегии и кампаний, отчетность и аналитика. Работали в связке с маркетологом и проджектом бренда.

Результаты рекламной кампании

Динамика за 6 месяцев с июля по декабрь. Приступили к работе в августе, июль добавил для понимания исходных данных.
Динамика рекламной кампании Я.Директ с Июля — Декабрь 2024 года
Чтобы говорить на одном языке, уточню метрики:
Бюджет — рекламные расходы в Я.Директ с НДС;
Заказы — оформленные, но не оплаченные заказы;
Покупки — оплаченные заказы;
Цена покупки — бюджет, делённый на число покупок;
Доход e-com — сумма неоплаченных заказов;
Доход покупки — сумма оплаченных заказов;
ДРР — доля рекламных расходов, бюджет ÷ доход от покупок.
Понимание эффективности рекламы требует дополнительной аналитики: проверяем заказы из Я.Директ в CRM на факт оплаты, оцениваем окупаемость и качество заявок.
В первые два месяца отставали от медийного плана на 5–10%. К октябрю вышли на плановые показатели.
Со старта работы готовились к Ноябрю, высокому сезону распродаж:
  • Усиливали ретаргет аудитории;
  • Привлекали холодную аудиторию;
  • Готовили медийку на черную пятницу;
Подробнее об этом чуть позже, сейчас хочу резюмировать, что это в совокупности позволило выйти на пиковые значения результативности в ноябре.
«Обзор результатов» в интерфейсе Я. Директ за 1.08.24−31.12.24, срез по цели e-com: покупка. Ключевые метрики — цена заказа, количество трафика и CR в РСЯ и поиске.
Поиск. Цена заказа 1.863₽. Такая низкая цена заказа за счет брендовой кампании. Холодная заявка в поиске обходилась в 4.000-4.500₽.
РСЯ. Цена заказа 2.637₽. В РСЯ низкой цена заказа удалось добиться за счет усиленных ретаргетов. Холодная заявка в РСЯ обходилась в 2.500-5.000₽.

Оптимизация и сборка рекламной кампаний

Работу разделили в несколько этапов:
Первый этап
  • Оптимизация старых кампаний;
  • Запуск новых рекламных кампаний;
  • Перераспределение бюджета;
Оптимизация началась с определения конверсионных сегментов соцдема и ГЕО. На мой взгляд это фундамент, без правильной настройки которого рекламная кампания будет не результативной или дорогой.
Ключевая работа по оптимизации старых кампаний:
Выделили менее конверсионные категории возраста и другие сегменты, настроили понижающие корректировки либо удалили из показов;
Сегментировали ГЕО: мск и спб, города с населением 1 млн+, остальные регионы. Самый большой объем покупок в мск и спб. В городах миллионниках поток заявок не стабильный а в регионах цена заявки выше средней. Такой подход помог подобрать оптимальную стратегию и цену конверсии для каждого сегмента.;
После полной сборки кабинета перераспределили бюджет между холодной и теплой аудиторией, иногда соотношение меняли в зависимости от целей но чаще всего в таком соотношении: 60% бюджета на ретаргет и 40% на холодную аудиторию.
Второй этап
  • Выстраивание воронки из инструментов Я.Директ;
  • Масштабирование успешных связок;
Масштабирование происходило плавно, повышали бюджет результативных кампаний, в среднем, на 20% месяц. В целом тут происходило все стандартно. Основная работа велась над выстраиванием воронки из инструментов Я.Директ.
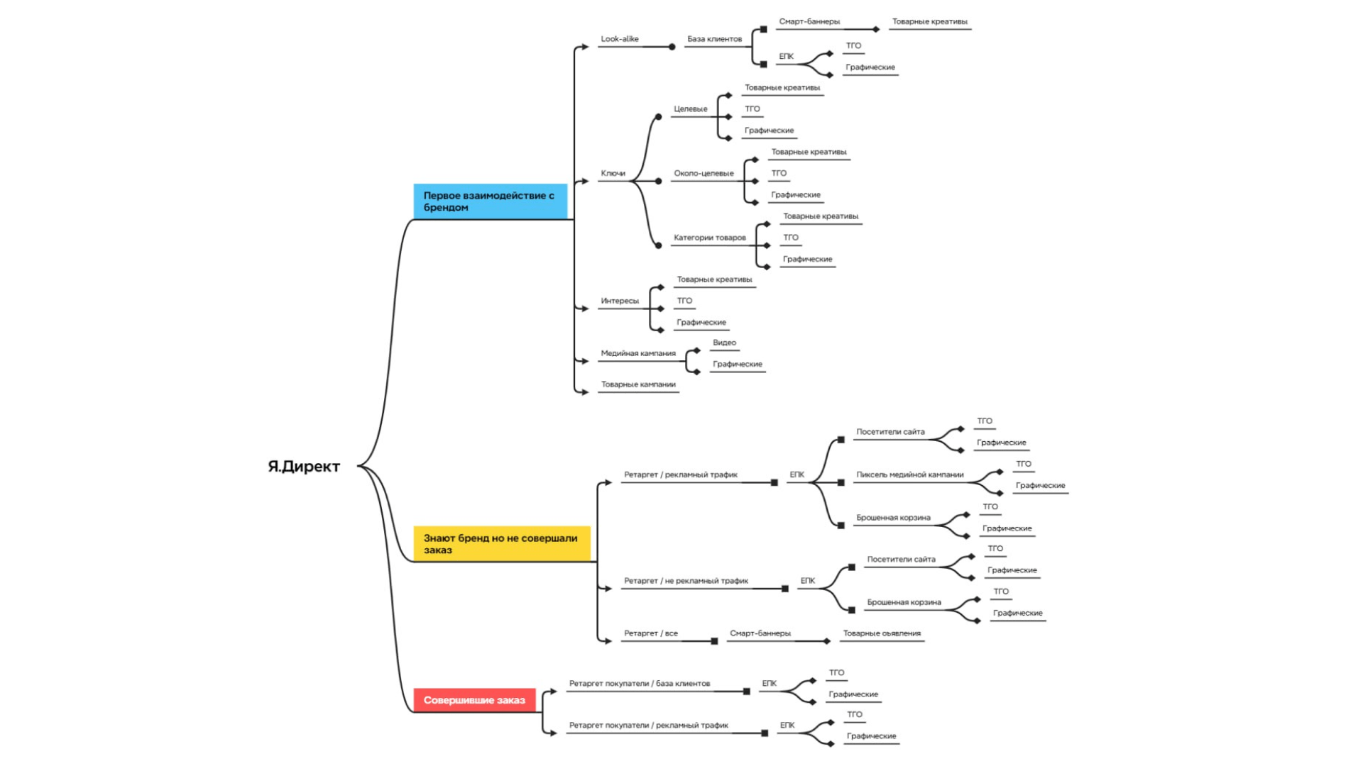
Воронка инструментов Я.Директ
Определенная связка инструментов и аудиторий позволяет взаимодействовать с трафиком на разных уровнях. Условно можем разделить трафик таким образом:
Холодный. Трафик из директа который не взаимодействовал с сайтом;
Теплый. Трафик, который уже посещал ваш сайт и знаком с брендом. Его мы можем разделить на трафик с Я.Директ и трафик из других источников таких как соц.сети, поисковики, почтовые рассылки и тд;
Горячий. Брендовый трафик или посетители которые уже совершал покупку.
Структуру кабинета Я.Директ можно собрать таким образом, чтобы взаимодействие происходило с каждым сегментом. По моему опыту такое взаимодействие позволяет добиться роста конверсии не только с рекламного трафика но и общей конверсии сайта. Это происходит благодаря взаимодействию ретаргета в Я.Директ с трафиком из других рекламных или органических источников.
Скриншот сравнивает два периода: 1.08–31.12.23 и 1.08–31.12.24 — описываемый период с таким же периодом в прошлом году.
Трафик на сайте вырос на 14%, общая конверсия в заказ — на 0,2 п.п. (с 1% до 1,2%). Конверсия рекламного трафика увеличилась на 0,24 п.п. (с 0,6% до 0,84%), при этом переходов с рекламы стало больше на 68%. Основной прирост в трафике дал Я.Директ.
Могу предположить, что рост общей конверсии может быть связан с увеличением доли рекламного трафика. Уточню, что это заслуга в целом работы отдела маркетинга, Директ стал связующим звеном, возвращая аудиторию на сайт.
Ниже — пример структуры рекламного кабинета. Для разных проектов она может отличаться, часть инструментов тестировали и отключили из-за низкой эффективности. Такая логика взаимодействия с аудиторией применима ко многим нишам. Конкретно эта структура хорошо себя показала для продвижения сайта Aprellshop.
Узнайте потенциал вашей рекламной кампаний в Я.Директ: проведем аудит и рассчитаем медиаплан. Чтобы записаться на аудит свяжитесь со мной в Telegram, обсудим вашу задачу.

резюмирую

В этом кейсе не стал душить подробностями настроек рекламных кампаний, хотя очень хотелось, и сфокусировался на базовых вещах которые, на мой взгляд, наиболее важны и сыграли ключевую роль в достижении цели.
Но, вы же понимаете, что одних настроек кампаний не достаточно? Нужна система работы с проектом. Рекомендую вам, обязательно, ознакомиться с еще одной статьей, в которой рассказываем о выстраивании процессов работы с проектом .
Если вы не верите мне, то поверьте цитатам человека, мнению которого точно можно доверять:
«Контекстная реклама без нормального спеца — драка без кулаков. Аналитика, цифры, логика — только так происходит БИГ гейм.»
«Контекст — это не казино. Либо ты следишь за цифрами, либо ты лох. Прямые руки, железная логика, четкий результат.»
«Контекст — это не казино. Либо ты следишь за цифрами, либо ты лох. Прямые руки, железная логика, четкий результат.»
Джейсон Стетхем (с)

ярослав грейбо: founder ярко!
Бесплатный аудит
Оставьте заявку — мы проведём бесплатный аудит и покажем точки роста
Made on
Tilda